近期
小编陆续发布了
几批人才政策经费兑现公示
有小伙伴在后台留言
想了解最新的高校毕业生房票补贴政策及申领方式
小编为你们整理好了
一起来看看吧!
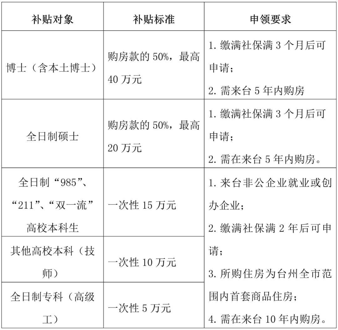
高校毕业生房票补贴政策
发放范围一:
2020年7月25日(含)之后首次在台州企事业、社会组织就业或自主创业的高校毕业生。
▼▼▼
其他要求:
★1.2020年7月25日(含)之后首次来台。
★2.引进时(以在台州首次缴纳基本养老保险时间为准)博士年龄45周岁以下,全日制硕士研究生、本科、专科年龄在35周岁以下。
★3.本土培养的博士所学专业应与所从事岗位专业相符。
★4.与用人单位签订3年或以上劳动合同。
★5.申请者本人及配偶应未享受过我市住房优惠政策。
★6.高校毕业生申领房票,对所在的单位范围有要求,具体如下:
(1)企业:在我市登记注册的企业(不含台州市外企业在台设立的分支机构,不含国家禁止及限制类产业目录)。
(2)事业单位:市本级所属或县(市、区)所属且性质为学校、医疗卫生单位、科创平台和科研院所的事业单位。其中党校引进的专职教师,学历需在博士或以上可享受相关政策。
(3)社会组织:发证机关为市级或区、县(市)级政府管理部门的社会团体、民办非企业单位、基金会、社会中介组织以及城乡社区社会组织等。
发放范围二:
2017年5月9日(含)至2020年7月24日首次引进到我市企业工作的高校毕业生。
▼▼▼
其他要求:
★1.与用人单位签订3年或以上劳动合同。
★2.申请者本人及配偶未享受我市住房优惠政策。
★ 3.还有两条重要解释请看好:
(1)“首次新引进到我市企业工作”,指2017年5月9日以后,从市外引进来台企业工作且之前无在台工作经历。海内外知名高校、本地高校和台州籍的全日制本科毕业生应在2017年5月9日后新引进,其他全日制本科或取得技师证书资格的毕业生应在2017年12月29日后新引进。
(2)“我市企业”,指我市非公企业(国家禁止和限制类产业目录及娱乐业、销售不动产、转让土地使用权、房屋中介、桑拿、按摩、网吧、氧吧、派遣公司除外)、国有非绝对控股工业企业、市国资委一级监管企业(不含下属子公司,不含全日制本科或取得技师证书的毕业生)。
申领指南
第一步:申领“台州人才码”
申领流程:登录浙里办-浙里人才之家--申领人才码--台州--人才码申请(已有“台州人才码”的无需重复申请)
第二步:手机端填写排摸申请表
登录浙里办-浙里人才之家--更多--台州---房票补贴
认真如实填报个人相关申请信息,并上传附件;
第三步:纸质资料提交
线上预审通过后,请申请对象打印《房票补贴申请表》一式两份(需加盖单位公章),会同其他相关证明材料复印件(均盖单位公章,或骑缝章)递交(或邮寄)至当地人力社保局人才服务部门。
电脑端(需提前申领“台州人才码”)
第一步:电脑端登录台州人才在线(https://www.tztalent.cn)--政策兑现--房票补贴。
第二步:纸质资料提交
线上预审通过后,请申请对象打印《房票补贴申请表》一式两份(需加盖单位公章),会同其他相关证明材料复印件(均盖单位公章,或骑缝章)递交(或邮寄)至当地人力社保局人才服务部门。
咨询方式
温馨提醒:各县(市、区)政策执行时间、补助范围和补贴标准有所不同,具体咨询当地人社部门。
▼▼▼

Copyright © 2024 All Rights Reserved 版权所有 速聘企业管理服务有限公司 浙ICP备2024058334号
地址:浙江省台州市临海市杜桥镇嵩山路东部人才科技大楼 EMAIL:admin@6spw.com
Powered by PHPYun.