根据《关于建设高素质强大人才队伍的若干意见》(台市委发〔2020〕64号)、《台州市高校毕业生集聚政策兑现细则》(台人才领〔2022〕22号)等文件精神,为做好高校毕业生安家补贴年底集中兑现工作,符合以下条件且尚未申领安家补贴的高校毕业生,即日起至11月10日可通过线上方式进行申领。
一
补贴对象
2020年7月25日(含)之后首次在台州企事业、社会组织就业或自主创业的;与用人单位签订三年以上聘用合同;在台州缴纳社会保险满3个月且年龄在35周岁以下的专科及以上毕业生(含在职博士,博士年龄放宽到45周岁)和在校取得技师、高级工国家职业资格证书(职业技能等级证书)的技师学院毕业生(下面简称技师、高级工)。
其中,已在台州工作的人才脱产取得博士学位并回台州工作的,视为首次来台工作的全日制博士毕业生享受补贴。
二
企事业、社会组织范围
1.企业:在我市登记注册的企业(不含台州市外企业在台设立的分支机构,不含国家禁止及限制类产业目录企业)。
2.事业单位:市本级所属或县(市、区)所属且性质为学校、医疗卫生单位、科创平台和科研院所的事业单位。其中党校引进的专职教师,学历需博士可享受相关政策。
3.社会组织:发证机关为市级或区、县(市)级政府管理部门的社会团体、民办非企业单位、基金会、社会中介组织以及城乡社区社会组织等。
请各补贴对象根据所在单位属地管理原则,向单位所在地申领补贴。
三
补贴发放标准
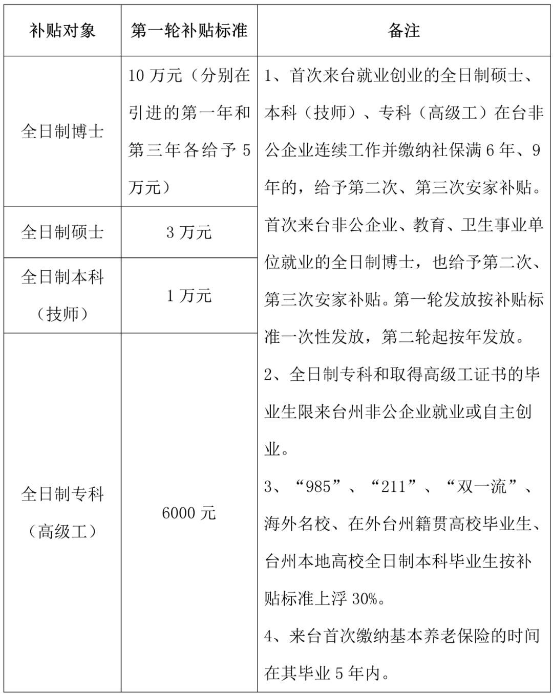
(一)2020年7月25日(含)至2022年4月1日(含)期间首次在台就业或创业的
(二)2022年4月2日(含)之后首次在台就业或创业的
注:1.全日制博士在台州非公企业、教育、卫生事业单位工作满3年且再签订3年以上聘用合同的,按补贴标准给予第二轮安家补贴;满6年且再签订6年以上聘用合同的,按补贴标准给予第三轮安家补贴。
2.全日制硕士、全日制本科(技师)、全日制专科(高级工)在台州非公企业工作满3年且再签订3年以上聘用合同的,按补贴标准给予第二轮安家补贴;满6年且再签订6年以上聘用合同的,按补贴标准给予第三轮安家补贴。
三
本次集中申领时间
即日起至11月10日。
四
申请流程
✅ 申领“台州人才码”
手机端登录“浙里办”APP,搜索“浙里人才之家”-进入“台州人才码”-点击“申领人才码”。(不要点自动申领,请手动申领。已有“台州人才码”的,将自动跳转到台州人才码页面。)
✅线上填写申请表
方式一:手机端登录“浙里办”APP,搜索“浙里人才之家”-进入“台州人才码”界面,点击“安家补贴”,按要求认真如实填报个人相关申请信息,并上传相关附件。
方式二:电脑端登录台州人才在线(https://www.tztalent.cn),进入“政策兑现”-“青年安家”,按要求认真如实填报个人相关申请信息,并上传相关附件。
✅提交纸质资料
线上预审通过后,请申请对象打印《安家补贴申请表》一式两份(需加盖单位公章),与其他相关证明材料复印件(盖单位公章或骑缝章)一同邮寄或递交至当地人才服务部门(向台州市本级申请的,无需提交纸质材料)。
✅公示
符合申请条件并通过审核后将进行公示。
✅拨付
公示结束后,各地拨款至申请人个人社会保障卡账户。
咨询方式
请符合条件的高校毕业生们
抓紧线上申领吧

Copyright © 2024 All Rights Reserved 版权所有 速聘企业管理服务有限公司 浙ICP备2024058334号
地址:浙江省台州市临海市杜桥镇嵩山路东部人才科技大楼 EMAIL:admin@6spw.com
Powered by PHPYun.